Se connecter Contactez-nous
Retour à la base de connaissances

Vente liée

Par Gaël Grasset, juillet 2015

La volonté des consommateurs de payer peut parfois être assez changeante. Avec vente liée, le vendeur réduit la variance de cette volonté de payer et augmente son profit en vendant des lots de produits au lieu de vendre tous les produits séparément. De plus, le vendeur crée des lots afin de répondre à un besoin spécifique de ses clients : le lot correspond à une unité de besoin et devient ainsi plus pertinent pour le consommateur de l’acheter.

Nous pouvons donc définir deux types de mise en lot :

  • La mise en lot « unité de besoin » qui vise à satisfaire un besoin spécifique et complet du client.
  • La mise en lot « naked » qui vise à maximiser les profits avec des produits qui ne sont pas parfaitement complémentaires.

Exemple fictif de maximisation du profit avec la mise en lot naked

Expliquons le principe de la vente liée avec un exemple simplifié : une entreprise vendant deux types de chocolat (blanc et noir). Deux consommateurs souhaitent acheter du chocolat, le premier (A) est disposé à payer 15 $ pour le chocolat blanc et 9 $ pour le chocolat noir, et le second est prêt à payer 8 $ pour le chocolat blanc et 13 $ pour le chocolat noir. Supposons que les coûts de production pour les deux produits soient de 2 $ chacun.

Le montant de profit généré en fonction des deux prix choisis peut être observé dans le graphique ci-dessous (le bleu représente le chocolat blanc et le vert le chocolat noir). Les prix qui maximisent le profit sont de 15 $ pour le chocolat blanc et de 9 $ pour le chocolat noir. Dans ce cas, le profit est de 27 $, mais l’entreprise ne vend aucun chocolat blanc au deuxième consommateur, tandis qu’il paie 4 $ de moins pour son chocolat noir par rapport à sa volonté de payer.

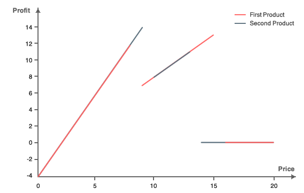
Vente liée illustrée avec deux produits vendus séparément.

Le chocolatier pourrait, en revanche, vendre un lot de chocolats blanc et noir. Pour chaque prix de lot différent, nous pouvons afficher le profit comme illustré dans le graphique ci-dessous (la ligne verte). La ligne bleue représente le profit maximum pouvant être réalisé en vendant les produits séparément, étant donné que le prix total des produits achetés séparément est le même que celui du lot.

Vente liée illustrée avec deux produits vendus en lot.

Avec vente liée, le nouveau profit maximum qui peut être réalisé dans ce cas est de 34 $ avec le prix du lot fixé à 21 $. Dans ce cas, la vente du lot augmente le profit d’environ 25 %. Plus la variation de la volonté de payer est importante, plus l’augmentation du profit est élevée.

Principe derrière la mise en lot « naked »

La vente liée s’appuie sur des principes économiques tels que la variance de la volonté de payer, les économies d’échelle, le coût de la mise en lot ou la simplification. La variance de la volonté de payer permet au lot de créer une substitution entre les produits contenus dans le lot afin de maximiser le profit. Les économies d’échelle positives sont nécessaires car le groupement augmente la demande. Le coût de la mise en lot doit également être pris en compte puisqu’il pourrait réduire l’accroissement du profit si celui-ci n’est pas envisagé. La simplification pour les clients lors de l’achat d’un lot (ils n’ont pas besoin de chercher différents produits séparément, par exemple) offre également un effet psychologique positif qui peut potentiellement augmenter la demande.

Si la volonté des consommateurs de payer n’a pas de variance, alors le lot apportera exactement le même profit que l’utilisation de prix séparés pour la vente individuelle des produits. En revanche, si la volonté des consommateurs de payer présente une certaine variance, alors vendre par lot maximisera le profit car cela « transfère » une partie de la volonté de payer d’un produit à un autre, et par conséquent, le prix « médian » du lot permet à davantage de consommateurs de l’acheter.

Dans notre exemple, la vente par lot transfère une partie de la volonté de payer pour le chocolat blanc vers le chocolat noir pour le premier consommateur, et transfère une partie de la volonté de payer pour le chocolat noir vers le chocolat blanc pour le deuxième consommateur.

Puisque nous avons établi qu’avec la vente liée davantage de consommateurs sont capables d’acheter, le vendeur doit au moins bénéficier d’économies d’échelle constantes. Sinon, si les coûts de production augmentent avec l’accroissement des ventes, la vente liée pourrait générer moins de profit que l’utilisation de prix séparés pour les articles individuels. En revanche, si les économies d’échelle sont positives (le coût marginal n’est pas croissant), alors le potentiel pour l’entreprise d’augmenter son profit est encore plus élevé lors de la vente par lot.

De même, la vente liée est plus efficace lorsque le coût de la mise en lot est faible. Par exemple, assembler deux types de chocolat est susceptible d’engendrer un coût d’emballage et pourrait donc réduire le profit lors de la mise en lot.

Dans notre cas avec le chocolat, si le coût de création des lots est de 7 $ ou plus, alors le lot devient moins rentable que la vente des produits séparément.

De plus, lorsque les consommateurs sont disposés à acheter (à des prix différents) les produits du lot, l’achat du lot pourrait apparaître comme une simplification du processus d’achat et ainsi améliorer l’utilité pour les consommateurs.

Exemples réels de vente liée

Les lots sont courants dans de nombreux secteurs d’activité et ils semblent naturels et familiers. Par exemple, la plupart des menus de restaurants constituent en fait un lot composé d’une entrée, d’un plat principal et d’un dessert. Le célèbre menu « Best of » de MacDonald’s est l’exemple canonique de vente liée. Pour environ 8 $, vous obtenez un burger, des frites et une boisson. Cette stratégie maximise la demande car la volonté de payer pour un burger, des frites et une boisson fraîche se complètent et le menu répond à une unité de besoin. Microsoft utilise également la mise en lot pour sa Xbox One. Par exemple, sur Amazon, le prix de la Xbox One seule est de 345 $, mais lorsqu’elle est vendue en lot avec Halo, le prix n’augmente que de deux dollars pour atteindre 347 $. Ainsi, selon l’économie classique, la demande pour un lot est plus élevée si le coût de la mise en lot est faible, ce qui maximise à son tour le profit.

Limites légales de la mise en lot

La plupart des types de mise en lot sont légaux en ce qui concerne les biens complémentaires, tant qu’ils représentent une unité de besoin et ne sont pas vendus par une entreprise fortement dominante sur le marché.

Si les produits du lot ne représentent pas réellement une unité de besoin, dans ce cas la mise en lot pourrait être interdite par la loi. La plupart des pays disposent de lois contre les ventes liées anticoncurrentielles. L’objectif d’interdire de telles pratiques est d’empêcher les entreprises d’augmenter leurs profits en utilisant leur position dominante sur le marché pour contraindre les consommateurs à acheter quelque chose qu’ils ne veulent ou n’ont pas vraiment besoin. Ce type de comportement peut être considéré comme anticoncurrentiel.

De même, il existe également des lois visant à restreindre la mise en lot « par contrat » entre deux entreprises détenant une position dominante sur le marché. Par exemple, le premier iPhone d’Apple était vendu en lot avec un abonnement au fournisseur de réseau mobile AT&T. Ce type de mise en lot est illégal car Apple et AT&T utilisaient toutes deux leur position dominante sur le marché pour vendre un produit premium qui n’était proposé par aucun de leurs concurrents. En utilisant les techniques de mise en lot décrites, les deux entreprises en question ont créé un marché de type monopole et ont été par conséquent sanctionnées par les autorités.

Références

  • Hanson W. & Martin K., « Optimal vente liée », Management science, 1990
  • Salinger M. A., « Une analyse graphique de la mise en lot », Journal of business, 1995
  • Stremersch S. & Tellis G. J., « Mise en lot stratégique des produits et des prix : une nouvelle synthèse pour le marketing », Journal of Marketing, 2002
Ask Lokad